我们的企业
我们的领导者
我们的组织架构
我们的资质荣誉
我们的企业文化
我们的历史
联系我们
企业使命
服务国家战略,保障能源安全,为中国特色社会主义服务的“红色”公司; 践行能源革命,助力生态文明,为满足人民美好生活需要提供清洁能源电力的“绿色”公司; 参与全球能源治理,服务“一带一路”建设,为构建人类命运共同体作出积极贡献的“蓝色”公司。
产业分布
产业与服务
发展绩效
发展成就
战略愿景
领跑中国电力、争创世界一流。
集团要闻
领导活动
一线新闻
媒体报道
国资网讯
专题聚焦
视觉华能
华能故事
网上展厅
战略定位
电为核心、多能协同、创新引领、金融支持、全球布局
研发平台
研发成果
"双创"工作
战略方针
集团化、集约化、信息化、标准化、法治化
可持续发展报告
乡村振兴
国企开放日
环境保护
安全实践
公益行动
一带一路
电力科普
基本路径
深化质量变革、深化效率变革、深化动力变革。
旗帜领航
华能行动
堡垒先锋
核心价值观
坚持诚信,注重合作; 不断创新,积极进取; 创造业绩,服务国家。
华能国际
内蒙华电
新能泰山
华能水电
长城证券
企业精神
千辛万苦、千方百计的敬业精神; 逢山开路、遇水搭桥的开拓精神; 自找差距、自我加压的进取精神; 敢为人先、敢为人所不能的创新精神。
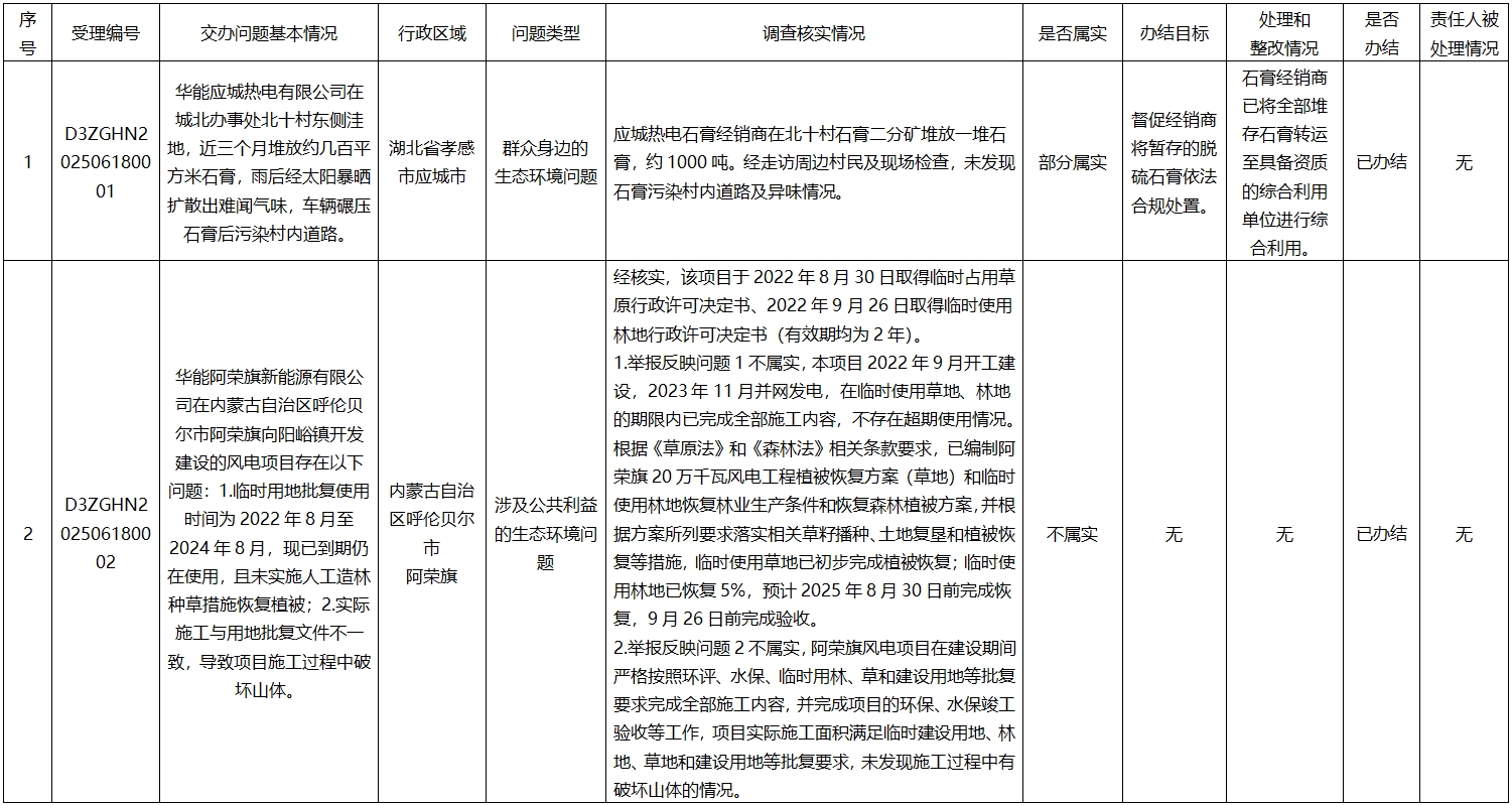
(第15批 2025年6月19日)